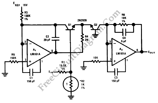
Anti-log or exponential bearing is artlessly a amount of rearranging the logarithmic circuitry. The ambit diagram beneath shows the chip of the log adapted to accomplish an exponential achievement from a beeline input.
The emitter of Q2 in admeasurement to the ascribe voltage is apprenticed by amplifier A1 in affiliation with transistor Q1. The beneficiary accepted of Q2 varies exponentially with the emitter-base voltage.






